Après avoir pris en main l’administration manuelle des systèmes Linux, la suite logique de mon apprentissage a consisté à découvrir comment automatiser les tâches récurrentes. J’ai donc commencé à me former au Scripting Bash. Toutefois, avant même de manipuler la moindre ligne de code, il m’a fallu acquérir la logique qui se cache derrière tout programme informatique.
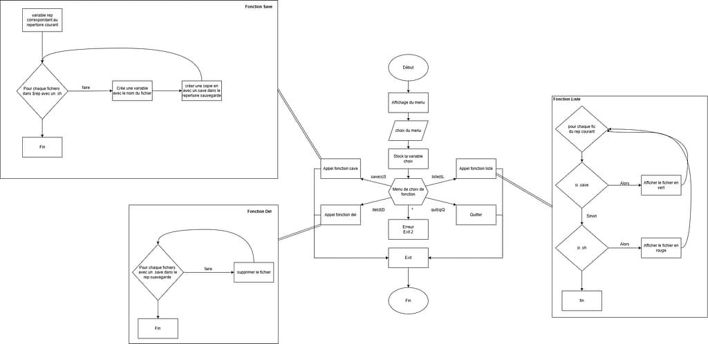
1. Avant le code : Penser en algorithme avec draw.io Mon apprentissage a débuté par la compréhension de ce qu’est un algorithme : une suite d’instructions logiques, ordonnées et finies, visant à résoudre un problème précis. J’ai appris qu’un bon script ne s’écrit pas directement dans le terminal, mais se prépare en amont. Pour structurer ma réflexion, j’utilise l’outil draw.io pour modéliser le comportement de mon futur script sous forme de schémas de flux (logigrammes). Cette étape visuelle est indispensable pour poser à plat le problème, anticiper les différents scénarios, et visualiser les prises de décision avant la phase de développement.

2. Les fondamentaux : Du schéma au Shell Une fois la logique validée visuellement, je passe à la traduction en code Bash. J’ai appris la structure de base d’un script : l’indispensable Shebang (#!/bin/bash) qui indique au système quel interpréteur utiliser, et la gestion des droits (chmod +x) pour rendre le fichier exécutable. C’est à cette étape que les « blocs » de mon schéma draw.io deviennent de véritables commandes système.
3. Rendre le script dynamique : Variables et Paramètres Pour qu’un script soit utile, il ne doit pas être figé. J’ai appris à le rendre modulable en utilisant des variables (pour stocker des données temporaires) et des paramètres de position ($1, $2). Cela permet d’envoyer des informations au script lors de son lancement (comme le nom d’un fichier ou d’un utilisateur à traiter) et de le réutiliser dans différents contextes.
4. L’intelligence du script : Conditions et Boucles C’est ici que l’algorithme prend vie. Les losanges de décision de mon schéma se transforment en structures conditionnelles (if, then, else, case) pour vérifier l’état du système (par exemple, « l’utilisateur existe-t-il déjà ? »). Ensuite, les boucles (for, while) me permettent d’automatiser des traitements de masse, comme la lecture d’un fichier texte pour créer des dizaines de comptes en quelques secondes.
Conclusion L’apprentissage du scripting Bash, couplé à la rigueur de la conception algorithmique, a radicalement transformé ma vision de l’administration système. Le fait de structurer mes idées sur draw.io avant de coder m’assure de produire des scripts fiables, propres et documentés. Cette compétence me permet aujourd’hui de déployer des environnements de manière uniforme et de réduire considérablement les erreurs humaines liées aux tâches répétitives..

